山东艺术学院建校于1958年,坐落在名泉簇拥的历史文化名城济南,是山东省唯一的综合性高等艺术学府,也是山东省人民政府与国家文化部和旅游部共建高校。
学校现有文东和长清两个校区,占地1000余亩。有13个教学单位。学校设有31个本科专业,50个专业方向,6个专科专业,其中国家级特色专业3个,山东省品牌特色专业6个,山东省高水平应用型立项建设专业群2个;设有2个泰山学者岗,建有1个国家级人才培养模式创新实验区;有1个“山东省一流学科”培育建设学科,3个山东省重点学科,8个山东省文化艺术科学重点学科。学校具有艺术学门类下5个一级学科硕士学位授予权,为山东省2017-2023年博士学位授予立项建设单位。
建校之初,一批曾留学欧美、日本的文化名人,以及来自全国各地的优秀艺术家、教育家汇聚山艺,奠定了学校发展的根基,也为我国的艺术教育做出了卓越贡献。至今,学校已培养了4万余名合格艺术人才,涌现出了一大批杰出校友,他们不仅在各自的艺术领域取得了突出成绩,更为我国文化艺术事业的发展繁荣做出了重要贡献。
我校是一所拥有61年扎实历史的艺术类大学,有深厚的积淀、优良的传统。长期以来,学校始终遵循党的教育方针和文艺方针,坚持立德树人,传承优秀齐鲁文化传统,创造、引领新时期的艺术发展,尽心尽力为国家培养和输送优秀的艺术人才。
欢迎广大考生报考山东艺术学院!
一、报考条件
我校面向全国招生,凡符合各省(自治区、直辖市)规定的2019年普通高等学校招生报名条件者,均可报考。
下列人员不能报考:
1.具有高等学历教育资格的高等学校的在校生;
2.高中段学校非应届毕业的在校生(高中一、二年级在校生);
3.在高中段非应届毕业年份以弄虚作假手段报名并违规参加普通高校招生考试(包括全国统考、省级统考和高校单独组织的招生考试)的应届毕业生;
4.因违反国家教育考试规定,被给予暂停参加高校招生考试处理且在停考期内的考生;
5.因触犯刑法已被有关部门采取强制措施或正在服刑者。
二、我校省外考点考试要求
1.我校2019年在湖南、江苏、安徽、河南、浙江、四川、辽宁省设立美术类考点,以上省份的考生只能在本省考点参加校考。对在其他考点参加考试的成绩不予承认。
2.浙江、四川、辽宁考点允许非本省考生参加考试,未设美术考点省份的考生可任选一个考点参加考试。
3.省外考点未涉及的专业,考生需到校本部考点参加考试。
三、报名
(一)山东省考生不得在省外考点参加报名考试。否则在省外考试取得的专业成绩视为无效。
(二)专业报考条件
1.报考我校艺术类专业的考生必须持有各省2019年普通高校专业报考证(或普通高等学校艺术类专业校考准考证》)。
2.我校所有本科专业文理兼收。
3.因各省对艺术类专业统考政策要求不尽相同,考生应依据所在省份的报考要求慎重报考;如考生违反所在省份文件政策及我校报考要求,致使校考成绩无效的,后果自负;考生报考专业涉及到所属省级统考有达标要求的,考生必须参加省级统考,且成绩合格,省级统考不合格的考生,参加我校专业考试成绩无效。
4.云南省、西藏自治区考生可直接参加我校组织的校考。
5.我校各专业与各省统考类别对应关系,以各省考试院艺术类文件中公布的类别对应关系为准。
6.考生不得在多个考点报考同一专业,否则以第一次成绩为准。
(三)报名方式
1.湖南省、安徽省、河南省、江苏省、浙江省、辽宁省考点:考生请根据各考点要求及报名时间安排进行网上报名。
2.四川省考点:考生需登录山东艺术学院网上报名系统(网址:http://www.sdca.edu.cn)报考,网上缴费后打印《山东艺术学院2019年本科招生校考准考证》。无需现场确认,直接持证到考点考试即可。
3.校本部考点:省外所有考生均需登录山东艺术学院网上报名系统(网址:http://www.sdca.edu.cn)报考,网上缴费后打印《山东艺术学院2019年本科招生校考准考证》。无需现场确认,直接持证到考点考试即可。
考生进行网上报名前,请务必认真阅读考生注意事项,准确填写报考信息。不按要求报名,误填、错填报考信息或填报虚假信息而导致不能考试及录取的,后果由考生本人承担。
四、考点安排及报考时间
(一)省外考点:


(二)校本部考点:



五、专业计划及考试内容








六、打印专业成绩单
我校将根据专业成绩及合格比例划定专业合格线[划线原则:按计划数的4倍划定专业合格线,其中基本乐科(含乐理、练耳、简谱视唱)未过线,单科成绩为“0”分,专业总成绩不足60分,考试违纪或作弊的不在合格范围之内]。
4月中旬考生可登陆网址zsbgs.sdca.edu.cn进入“校考成绩查询系统”查询考试结果,打印成绩单。合格考生不寄发专业合格证。
七、录取办法
我校按照专业志愿优先原则进行录取。
按照教育部有关文件规定,我校为独立设置的本科艺术院校,可自行划定文化录取控制分数线。如有部分省份要求文化录取控制线不得低于当地艺术类最低文化控制线,按各省份文件规定执行。
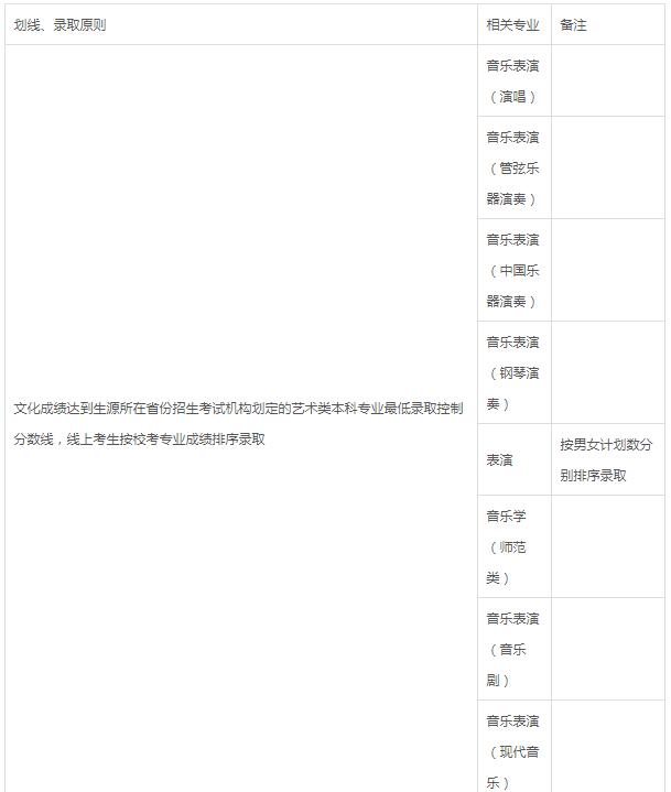
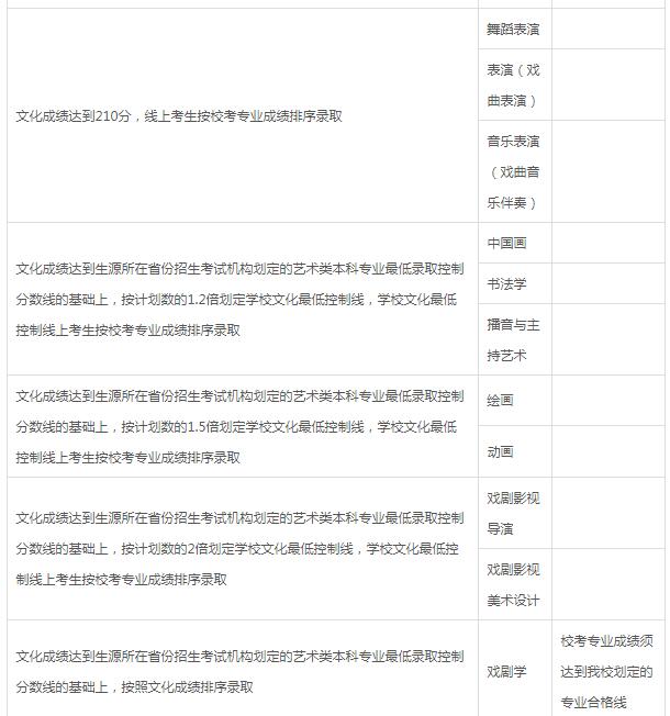
(一) 本科划线、录取原则



(二)分数计算
针对各省高考总分和单科成绩不统一的问题,我校均将根据山东省高考文化成绩标准进行折算。
(三)专业录取过程中,如最后一名出现并列现象将按照以下录取原则执行:
1.以专业成绩排序录取为原则的相关专业,如出现并列现象,取文化成绩高者。
2.以综合分成绩排序录取为原则的相关专业,如出现并列现象,取文化成绩高者。
3.以文化成绩排序录取为原则的相关专业,如出现并列现象,取语文成绩高者。
八、其他几项规定
1.根据教育部文件精神,对在我校艺术专业考试中被认定为违规的考生,我校将其违规情况书面报生源所在省级招生主管部门,由省级招生主管部门按照相关规定进行处理。
2.本科专业实行学分制收费,收费标准按照山东省物价局鲁价费函〔2018〕72号文件执行。
3.新生入学后,由学校组织新生入学资格审查,对不符合条件或有徇私舞弊等行为者按相关规定处理。
4.2019年招生计划如有变动,以山东省发改委和山东省教育厅最终下达的计划为准。
九、本校招生信息暂以本简章和学校本专科招生信息网公布的信息为准,如遇有上级政策调整及其他变化,以本校2019年发布的招生章程为准。我校未成立除本校招生办公室以外的任何招生咨询机构,未委托任何社会机构或校外人员代为发布招生广告、宣传资料或代理招生。2019年招生专业考试信息,均以我校官方网站公布信息为准(www.sdca.edu.cn)。未经许可谢绝摘录、转载,违者必究。
十、招生咨询电话:0531-86423303 ;0531-86423300。